
发布时间:2024-06-14来源:朱永官研究组
微塑料被认为是环境中的新污染物之一,几乎存在于我们生活的每一个角落。由于其独特的物理化学结构,微塑料不仅可以为一些微生物(如病原菌等)提供生长繁殖的“庇护所”,通过塑料保护或形成生物膜等方式规避能灭活病原菌的有害因素如紫外线或消毒剂等。同时,微塑料还可能为一些有害微生物提供“筏子”,病原菌搭载这一“免费便车”可以从陆地、大气及江河湖海中长距离传输,甚至洲际尺度扩散乃至全球迁徙,进而可能对生态系统稳定性和人类健康带来严峻挑战。
微塑料在河流环境中广泛分布且长期存在,其表面滋生的生物膜也成为病毒和耐药基因一个巨大“乐园”。无脂质包膜的病毒附着于微塑料上,病毒传染性或许能保持更久。耐药基因“搭载”塑料颗粒在环境中自由扩散,同时还可能通过细菌病毒(噬菌体)介导的水平转移机制(即细菌之间遗传物质的交换)加剧耐药基因的传播和扩散。然而,微塑料负载的病毒群落特征及其介导的耐药基因水平转移潜力如何呢??
针对这一科学问题,中国科学院城市环境研究所和生态环境研究中心朱永官院士团队在广西南部典型卡斯特地区河流中采用聚乙烯(PE)和聚丙烯(PP)微塑料模拟自然生物吸附,首次富集微塑料负载的病毒颗粒,并与天然介质表面病毒群落进行比较,他们揭示了微塑料表面病毒与宿主之间存在抗生素抗性基因水平转移的风险。相关研究成果发表于《自然》子刊Nature Water上。
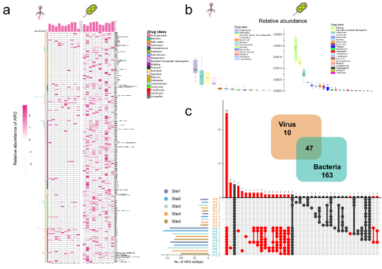
研究人员发现在微塑料表面具有91个细菌种是潜在人类病原菌,占据0.32%的总细菌分类,其中Burkholderia cepacia (13.29%), Klebsiella pneumoniae (10.21%)和 Clostridium sp (7.59%)是主要的病原菌;微塑料病毒的两个主要类群是Myoviridae和Siphoviridae,它们的分布具有显著的距离衰减效应。研究人员进一步发现,变形杆菌、厚壁菌、放线菌和蓝杆菌是微塑料上病毒的潜在宿主,在病毒及其宿主细菌基因组中,发现了两个共有的抗生素耐药基因和六个金属抗性基因,暗示了这些抗性基因水平基因转移的发生。与其它天然表面(石头、木材和沙子)相比,微塑料表面具有更为多样的病毒群落和更密切的病毒-宿主关系,这表明微塑料与天然介质表面的病毒群落之间存在显著差异,是微生物进化的新生境。
该项研究工作得到国家自然科学基金委员会创新群体项目(No. 42021005)以及中国科学院“一带一路”国际科学组织联盟计划(ANSO-CR-KP-2020-03, ANSO-PA-2020-18)等项目的资助。

河流微塑料病毒-宿主的抗性基因相对丰度和关联性图
(文:朱永官研究组;图:朱永官研究组)
附件下载: