
发布时间:2025-02-07来源:孙新研究组
????全球气候变暖导致土壤温度持续升高,这对陆地生态系统产生了深远而复杂的影响。非洲大蜗牛作为一种全球性入侵物种,已在热带和亚热带地区广泛分布,具有极强的适应性和生存能力。作为变温土壤动物,其昼伏夜出的生活习性使其对土壤温度变化尤为敏感。同时,土壤动物肠道是抗生素耐药基因和病原微生物的重要储存库。随着全球变暖加剧,土壤温度升高可能会增加与这些蜗牛相关的环境和健康风险,但其具体影响机制尚不明确。
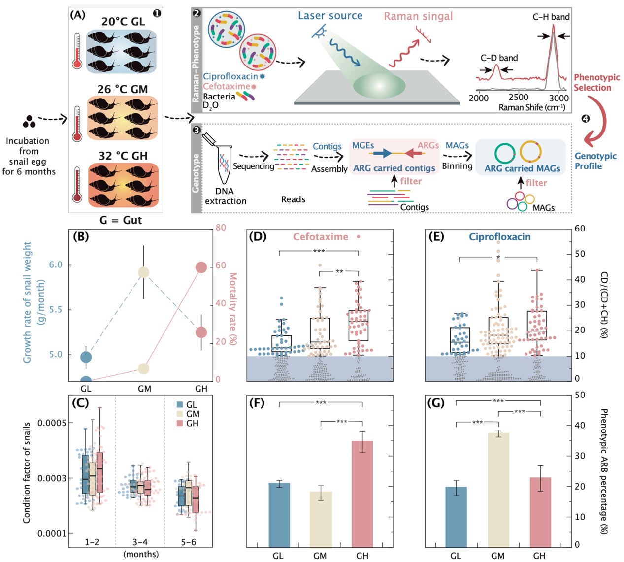
????基于此,中国科学院城市环境研究所朱永官院士团队以非洲大蜗牛为模式生物,首次系统研究了土壤升温对入侵生物肠道活性抗生素耐药细菌的影响。研究团队创新整合单细胞拉曼光谱-重水标记技术与宏基因组测序,突破了传统技术难以区分活性与非活性耐药细菌的局限,实现了对活性抗生素耐药细菌的精准追踪。研究发现,32℃高温处理组中活性抗生素耐药细菌比例达到34%,显著高于26℃(17%)和20℃(20%)组。通过表型与基因型关联分析,发现β-内酰胺酶类抗性基因(SHV、TEM等)显著增加,并鉴定出在土壤升温条件下促进抗生素耐药性增加的关键菌种。在299个高质量MAGs中,研究团队鉴定出升温条件下的病原菌"超级载体",其中26%携带5个以上耐药基因和毒力因子,表明升温可能加剧健康风险。此外,研究首次揭示了活性抗生素耐药细菌的次生代谢特征,发现其三分之一携带生物合成基因簇(BGCs),这种代谢特征可能增强了其在升温环境中的环境适应能力和竞争优势。
????综上所述,土壤温度升高不仅显著影响了耐药菌群的活性和丰度,还导致微生物群落的组成结构和代谢特征发生改变。值得关注的是,高温条件促进了部分携带多重耐药基因的机会性病原体显著增殖。通过整合单细胞表型分析和宏基因组测序技术,本研究首次系统阐明了温度升高如何影响土壤变温动物肠道中活性抗生素耐药细菌的动态变化。这些发现不仅丰富了对气候变化与微生物耐药性之间关联的认识,更为理解全球变暖背景下环境微生物安全提供了重要的科学依据。
????研究成果以Soil warming increases the active antibiotic resistome in the gut of invasive giant African snails为题,发表于微生物学期刊Microbiome上。中国科学院城市环境研究所张怡悦助理研究员和李弘哲副研究员为共同第一作者,孙新研究员为通讯作者。同时,朱永官院士、崔丽研究员、澳大利亚弗林德斯大学Martin F. Breed教授以及唐仲辉硕士共同参与和指导了本项工作。
???论文链接

升温增强非洲大蜗牛肠道活性耐药菌研究实验设计及表型分析?
附件下载: